高考成绩6月26日前公布

山东高考生6月29日起填报志愿 普通类艺术类提前批调整为A类和B类
青岛早报 2025年06月19日 钟尚蕾

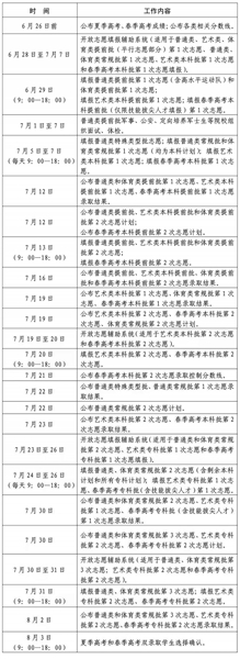
  山东省2025年普通高校招生录取工作进程表

  昨天,山东省招生考试委员会办公室印发《关于山东省2025年普通高等学校招生录取工作的意见》。意见指出,2025年夏季高考分普通类、艺术类、体育类三类,按类别分批次依次进行录取,普通类、艺术类提前批调整为A类(非平行志愿部分)和B类(平行志愿部分)。6月26日前,公布夏季高考、春季高考成绩,公布各类相关分数线。6月29日填报普通类提前批第一次志愿(含高水平运动队)和体育类提前批第一次志愿;填报艺术类本科提前批第一次志愿;填报春季高考本科提前批(仅限技能拔尖人才填报)第一次志愿。

  普通类

  提前批首次分为A类和B类

  2025年夏季高考分普通类、艺术类、体育类三类,按类别分批次依次进行录取。各类别、各批次实行平行志愿投档录取的专业,考生总成绩(含政策性加分,下同)相同时,依次按语文数学总成绩、语文或数学单科最高成绩、外语单科成绩、等级考试选考科目单科最高成绩、等级考试选考科目单科次高成绩由高到低排序投档;如仍相同,比较考生志愿顺序,顺序在前者优先投档,志愿顺序相同则全部投档。各类别、各批次被录取的考生,不再参加后续志愿填报和录取。

  普通类分为提前批、特殊类型批和常规批三个录取批次,录取工作按三个批次依次进行。根据考生总成绩,按照普通类本科招生计划数的1∶1.2划定普通类一段线;按照普通类本、专科招生计划总数和生源情况划定普通类二段线,作为考生参与录取的最低控制线;按照普通类本科招生计划数的1∶0.5划定特殊类型招生控制线。

  普通类提前批分为A类(非平行志愿部分)和B类(平行志愿部分)。提前批A类含军事类、公安政法类、飞行技术、航海类、消防救援、综合评价、高水平运动队等本科招生,以及定向培养军士生等类型的专科招生。提前批B类含国家公费师范生、省属公费生、部分高校的马克思主义理论专业、紧缺涉农试点专业等类型本科招生。

  提前批一志愿只能报一校

  普通类提前批A类实行以学校为单位的志愿模式。第一次志愿填报,考生只能填报1个学校志愿;第二次志愿填报,考生填报4个顺序学校志愿。每个学校志愿可填报6个专业志愿及1个专业服从调剂志愿,以下情况除外:1.高水平运动队单设志愿,设1个学校志愿,不设专业志愿。考生只能根据入围名单(以教育部“阳光高考”平台公布的名单为准)填报学校志愿,同时取得多个学校入围资格的也只能填报1个院校志愿,只填报1次志愿。2.军队招收飞行学员单设志愿,设1个学校志愿、1个专业志愿,合格考生只填报1次志愿,被录取后不再参加后续投档录取。3.民航招收飞行学员单设志愿,合格考生可填报2次志愿。第一次志愿可填报1个学校志愿、1个专业志愿,第二次志愿可填报4个顺序学校志愿,每个学校志愿可填报1个专业志愿。提前批B类可填报2次志愿,均实行以“专业(专业类)+学校”为单位的平行志愿模式,1个“专业(专业类)+学校”为1个志愿。考生每次填报志愿的数量不超过60个。其中,省属公费生以“专业(分就业市方向)+学校”为1个志愿。提前批A类、B类不得兼报,考生只能从中选择一类填报。普通类一段线及以上考生可填报提前批本科志愿,也可以填报提前批专科志愿;普通类一段线下、二段线(含)上考生只能填报提前批专科志愿。飞行技术专业分数线参照民航总局有关规定执行,定向培养军士生分数线参照我省定向培养军士生文件要求执行。

  常规批志愿填报不超过96个

  常规批(包括未列入提前批和特殊类型批的其他本、专科招生)实行分段填报志愿、分段录取的办法。安排3次志愿填报,第一次志愿填报由普通类一段线上考生填报本科志愿,第二次和第三次志愿填报由普通类二段线上考生(含未被录取的一段线上考生)填报本、专科志愿。3次志愿均实行以“专业(专业类)+学校”为单位的平行志愿模式,1个“专业(专业类)+学校”为1个志愿。考生每次填报志愿的数量不超过96个。

  地方专项计划志愿包含在96个志愿之内,具有相应资格的考生可在常规批第一次志愿填报时填报,若第一次志愿录取完成后仍有剩余计划,可在常规批后续志愿填报时继续填报。文物全科人才志愿包含在96个志愿之内,考生可在常规批第一次志愿填报时填报,若第一次志愿录取完成后仍有剩余计划,可在常规批后续志愿填报时继续填报。高职院校专项计划志愿包含在96个志愿之内,具有相应资格的考生可在常规批第二次志愿填报时填报,若第二次志愿录取完成后仍有剩余计划,可在常规批第三次志愿填报时继续填报。公费专科医学生包含在96个志愿之内,考生可在常规批第二次志愿填报时填报,若第二次志愿录取完成后仍有剩余计划,可在常规批第三次志愿填报时继续填报。“3+2对口贯通分段培养”高职阶段招生,总成绩达到或超过普通类一段线下50分的考生,可在常规批第二次志愿填报时填报,若第二次志愿录取完成后仍有剩余计划,可在常规批第三次志愿填报时继续填报。

  艺术类  

  本科提前批A类B类不得兼报

  艺术类分为本科提前批、本科批和专科批三个录取批次,录取工作按三个批次依次进行。各专业类别本科文化控制线按教育部有关规定划定,其中播音与主持类为普通类一段线;美术与设计类、音乐类、书法类为普通类一段线的75%;舞蹈类、表(导)演类、戏曲类为普通类一段线的65%。专科文化控制线与普通类二段线相同。艺术类本科提前批分为A类和B类。本科提前批A类包括独立设置本科艺术院校(含部分艺术类本科专业参照执行的少数高校)等组织校考的专业、省际联考的戏曲类本科专业。本科提前批B类包括省属公费师范生艺术类专业。本科提前批A类实行以学校为单位的志愿模式,安排1次志愿填报,考生填报1个学校志愿,学校志愿下可填报4个专业志愿及1个专业服从调剂志愿,考生填报专业应为同一专业类别且成绩使用类型相同。本科提前批B类省属公费师范生安排2次志愿填报,均实行以“专业(分就业市方向)+学校”为单位的平行志愿模式,1个“专业(分就业市方向)+学校”为1个志愿。考生每次填报志愿的数量不超过60个。本科提前批A类、B类不得兼报,考生只能从中选择一类填报。填报校考专业志愿,文化成绩须达到普通类一段线或招生高校破格录取要求。填报提前批省属公费师范生艺术类专业及省际联考的戏曲类专业志愿,文化成绩须达到我省艺术类相应专业类别本科文化控制线。

  体育类  

  按综合成绩划线

  体育类分为提前批和常规批两个录取批次。体育类在专业、文化成绩双达线的合格生源范围内,按综合成绩划线,综合成绩按照专业成绩占70%、文化成绩占30%的办法计算。综合成绩=专业成绩×750/100×70%+文化成绩×30%(综合成绩四舍五入保留两位小数)。根据考生综合成绩,按照体育类本科招生计划数的1∶1.2划定体育类一段线;按照体育类本、专科招生计划总数和生源情况划定体育类二段线,作为考生参与录取的最低控制线。提前批包括省属公费师范生体育专业本科招生,安排2次志愿填报,均实行以“专业(专业类)+学校”为单位的平行志愿模式,1个“专业(定向就业市)+学校”为1个志愿。

  本版撰稿 观海新闻/青岛早报记者 钟尚蕾